梦幻西游畅玩服开放藏宝阁,只能交易角色且手续费8%
|
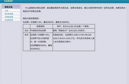
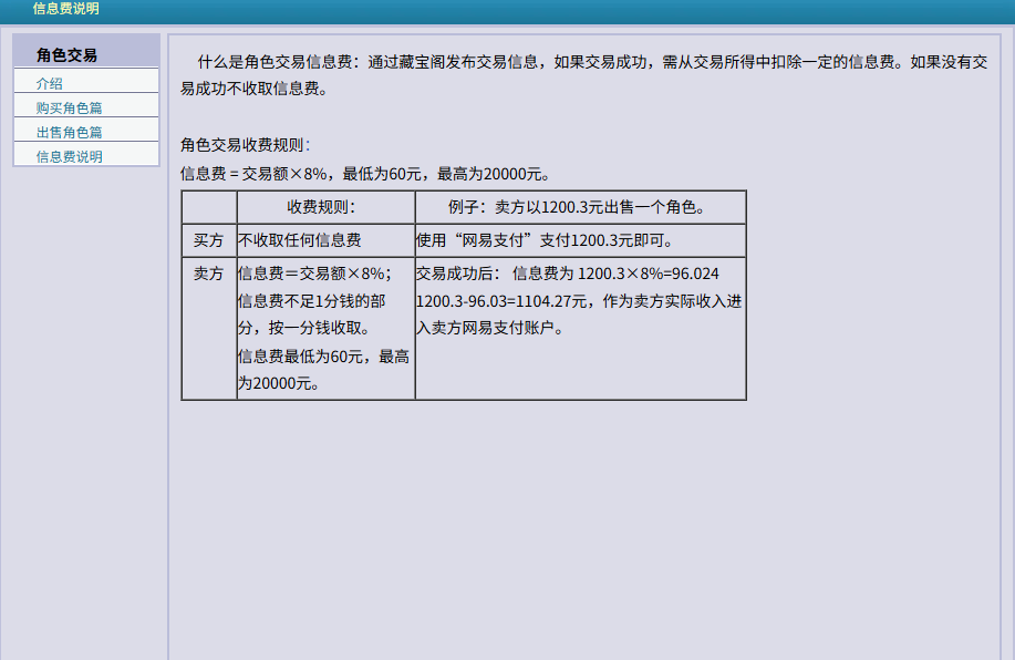
快乐游戏,幸福生活!大家好,这里是《玄霆说梦幻西游》~致力于创作有趣的游戏资讯! 就在今天,梦幻西游发生了一件有可能影响未来发展格局的大事儿——畅玩服开始尝试开放藏宝阁,这瞬间引发巨大轰动,那么这里面有什么核心变化?又会导致什么样的后果呢?今天咱们来聊聊。玄霆个人观点,仅供参考。 本次更新,畅玩服在【紫气东来】服务器开始测试开放“畅玩服藏宝阁”,目前只允许交易角色,而且对携带宝宝、道具等不做限制,交易手续费为8%,手续费上限为20000元。 一、为何畅玩服藏宝阁手续费更高? 这是很多朋友的疑问,毕竟点卡服手续费为5%且上限为1000元,畅玩服为何这么贵?玄霆推测有以下几个原因: 1、角色可能是畅玩服最不值钱的。毕竟无需点卡,只要玩五开单机,练一个号成本还是很低的。5%提升至8%先看看情况,不行官方再改。 2、这次开放藏宝阁,策划估计很多玩家是将道具、宝宝连带号一起出售的,本来分开出售每个都是5%的手续费,现在打包了怎么能行?所以直接上限改为20000元。 二、畅玩服开放角色交易可能有哪些后果? 1、这只是初步尝试,毕竟后续道具、装备能不能上架藏宝阁还是未知,这东西策划说了不算。就像玄霆坚信梦幻币是肯定上不了藏宝阁一样。开放藏宝阁的核心理念在于“自我松绑”。如果角色可以上架,即使后续宝宝、装备什么不能上架,也可以通过角色出售,就跟咱们时间服跨服买卖孩子一样。 2、如果这次角色开放能够在所有畅玩服开放,并且的确有号能卖出去,那么工作室大军将让畅玩服感受到什么叫残忍。前面说了,畅玩服不要点卡,练号成本其实可以无限低的,只要有市场,那么五开蝗虫可以说杀不死。但策划也有准备,特意规定了一条“角色有因严重使用外挂被隔离的记录不予登记”。 3、从目前网上的反馈看,畅玩服朋友过于乐观了。例如,开放之后,很多玩家争先登记,甚至是不惜用快速登记(如果有快速登记的话),然后价格一个比一个低,这时候大家会怎么想呢?其他玩家会不会争相低价出售呢?当然,如果市场火热,则畅玩服肯定是再现新一轮辉煌。 以上都是玄霆的个人观点,大家对此怎么看呢? 叶子猪梦幻西游玩家群:1群 325703083 (2000人),2群: 330102322 (千人);3群: 424986787 (游戏疑难解答);4群: 330518295 (商人物价);5群: 1063086037 (疑难解答);6群: 1045753197 (春心萌动);7群: 787195090 (活跃互动);8群: 720665628 (全民PK) [编辑:百晓生]
|
本文仅代表发表厂商及作者观点,不代表叶子猪本身观点!

ID:youximhxy
群号:1045753197




