梦幻西游神器任务“人种袋之悟”攻略 助您轻松应对
|
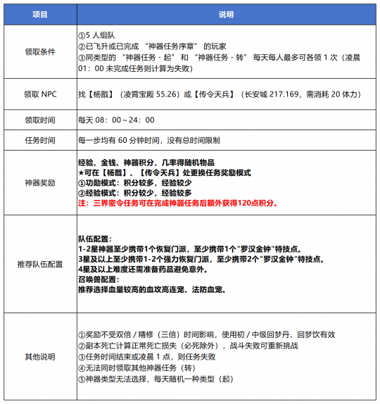
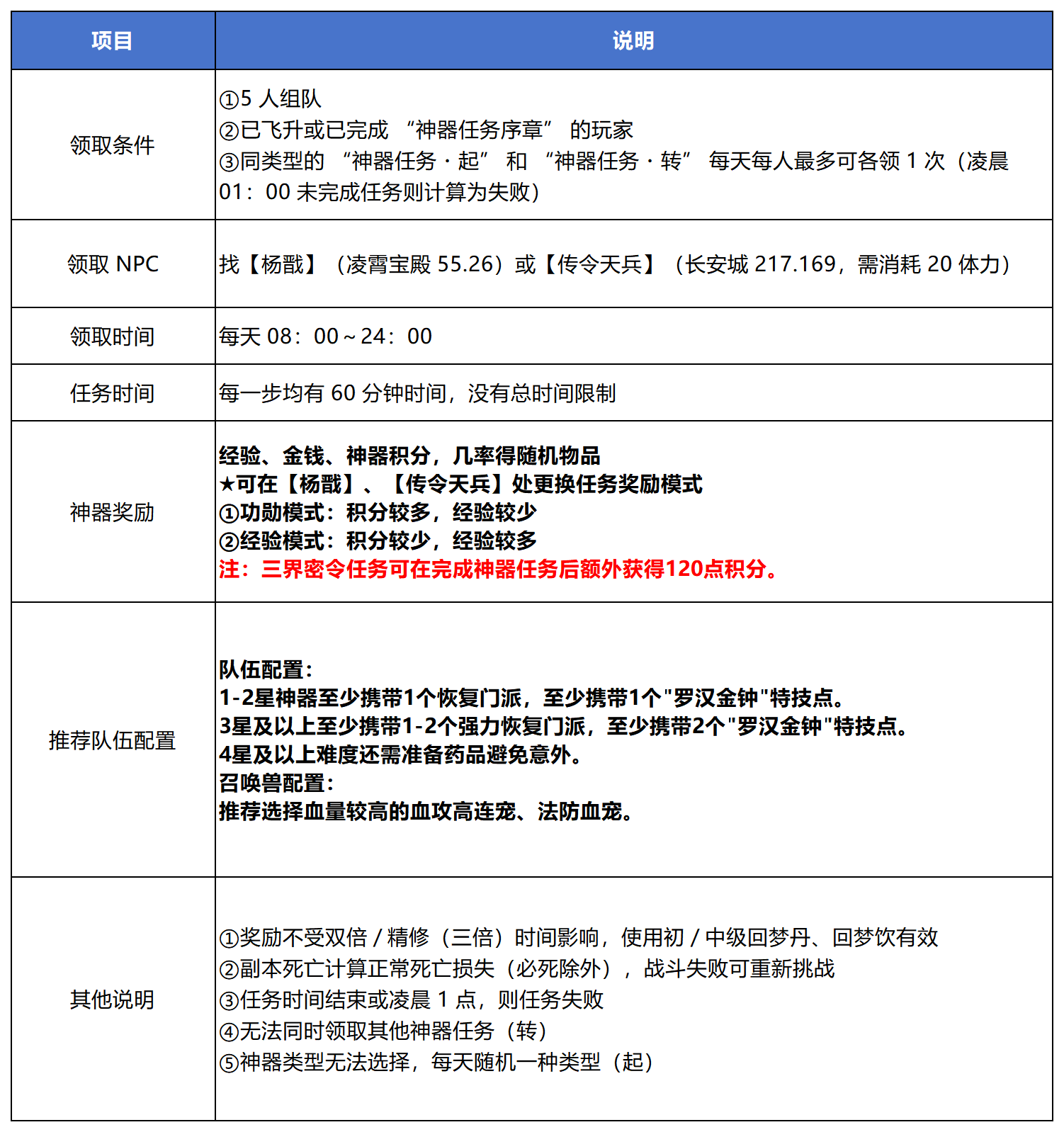
“佛宝非宝,能用慈悲方为宝,无相非相,不离众生始见相。” 时隔三年,继“魔息角之怒”后,我们再度推出全新神器任务·起“人种袋之悟”,并在上周开启了部分服务器的测试。 随着“人种袋之悟”已经全服放出,许多少侠反馈非常需要一份攻略指引,以便各位少侠能更轻松的通关全新神器任务。 小编也是在上周第一时间进入测试区,整整体验了一周,才写下这份全新神器任务·起“人种袋之悟”的详细攻略,话不多说,各位少侠快来查收这份攻略吧~ 全新神器任务·起“人种袋之悟”战斗之外的环节流程较少,还对需要的道具物资、任务动线进行了适当的减负。各位少侠只需掌握怪物战斗机制,就能轻松通关。 “人种袋之悟”的背景故事同全新天命门派“弥勒山”密切相关。因此在任务过程中,大家会碰到不少来自“弥勒山”门派的战斗怪物。 “人种袋之悟”的任务领取条件同其他神器一致。 需要注意的是,该神器的所有战斗均有法伤较高的怪物,且多为面伤输出,小编也是建议各位少侠在挑战的时候,队伍至少携带1个恢复门派和1个“罗汉金钟”特技,将有助于降低战斗难度。 各位少侠在通过“妙乐小和尚 (大唐国境311,93)“进入场景后,将与“五佛星”、“九色鹿”、“黄眉童子”进行战斗。战斗结束后,给予“小乞丐”所需要的烹饪物品,再进入“金翅鸟”战斗和“孔雀国王”场景,通过全部考验后就将进入最终决战。 在基本了解“人种袋之悟”的全部流程之后,小编将为各位少侠详细介绍具体环节流程的各大攻略要点。 1、突破“韦陀演武”首战 切入第一场战斗,我们会发现对战NPC和我们玩家一样,都是“角色+召唤兽”的形式,大家可千万别被这阵势给吓到,其实这场战斗较为简单,有心的少侠还会发现,对面的敌人有时会“操作失误”,还会在当前发言指挥,整体氛围比较轻松。 前排“隐攻”会逃跑,各位少侠只需点着输出较高的须弥(涂山瞳造型)和力破(雷鸟人造型)击杀即可。 其中“慧如”的门派是化生寺,在气血较低的情况下会使用“舍生取义”舍生自己,各位少侠可以集火争取一回合完成点杀,防止他持续回复。 2、“韦陀护法”第二战,挑战“弥勒山二护法” 在第二场战斗中存在一个特殊的机制:当各位少侠击败九色鹿、翼马中任意一个单位时,剩余的全部敌方单位都会获得“伤害提升、抗性降低”的状态。且九色鹿、翼马可被封印,推荐各位少侠优先击杀小怪(速度快、法伤高),之后再击杀九色鹿、翼马,这样就会最大限度的降低战斗压力,更加轻松通关。对自己的伤害和抗性有自信的少侠,也可以直接击杀翼马或九色鹿,让剩余的敌方单位降低抗性,随后更高效率清理小怪。具体通关策略,各位少侠可视自己队伍的情况而定。 3、“韦陀护法”第三战,挑战“黄眉童子” 前往韦陀演武(139,91)处同黄眉童子对话后,进入第三场战斗。本场战斗的难点在于黄眉童子首回合会召唤金铙,金铙会吸取所有人物单位的召唤兽(温馨提示,召唤兽被金铙“吸走”,是不会损失忠诚度和寿命的哦!)面对金铙,各位少侠往往有四种应对策略,分别为: 1、在战斗前收回召唤兽,直接让黄眉童子“行动失败”,进入战斗后直接召唤宝宝; 2、正常携带召唤兽出战,金铙吸走召唤兽后,集火攻击金铙,这样会把吸走的召唤兽全部放出来; 3、正常携带召唤兽出战,金铙吸走召唤兽后,再召唤一批召唤兽出来继续战斗; 4、正常携带召唤兽出战,金铙吸走召唤兽后,无视机制,直接输出。 小编在这比较推荐前两种策略。若各位少侠采用第一个不让召唤兽参战的策略,还会触发黄眉童子的彩蛋对话,可以获得一点成就点!若采用第二个策略,当召唤兽被金铙吸走后,玩家集火击倒金铙,被放出的召唤兽还会携带“增加物理/法术伤害”的状态,将大幅提升召唤兽的战力。 另外需要注意,本场战斗的怪物伤害较高,尤其是主怪黄眉童子,会使用“短软狼牙棒”进行秒五的物理输出,建议优先集火主怪,之后只要注意恢复保持血线,即可轻松通关。 4、寻人、寻物,简单推进任务流程 接下来各位少侠需要同无相金蝉、弥勒、绣女、书生、富商等NPC对话,完成所有对话,并将准备好的烹饪物品交给小乞丐。 随后,继续与绣女、书生、富商等NPC对话,对话结束后进入灯堂祈愿,触发第四场战斗。 5、第四战,阻止无相金蝉熄灭供灯! 第四场战斗小编推荐两种打法: 第一种为按顺序集火点杀前排供灯,当供灯被击杀后,对应供灯后的怪物会直接死亡;后排怪物可封印(推荐封贪财或贪爱,无法封印主怪),若队伍有余力,可在集火前排供灯的同时封印后排恶念,这样将大幅降低本场战斗的难度。 攻击顺序推荐“绣女→富商→书生→住持”。需要注意的是,对于抗性较差的队伍,切勿上来就集火中间的乞丐的供灯:乞丐的供灯不仅有金身,而且如果率先击破乞丐的供灯,则会熄灭前排所有供灯,直接让后排的怪物进化为二阶段,怪物伤害将得到大幅提升。 第二种打法则与第一种打法完全相反,就是优先击败乞丐的供灯。 在上面我们提到过,若提前集火击败乞丐的供灯,会加速战斗进程,提前进入二阶段。虽然后排怪物的伤害将会得到提升,但同时抗性也会降低。因此如果各位少侠的队伍输出高、抗性高,也可以采用这一打法提高效率、快速过关。 6、寻人、对话,继续推进任务流程 接下来,各位少侠需要同无相金蝉、弥勒、孔雀国王对话,并调查四处店铺,完成调查后同“小黎”对话。 7、第五战,阻止疯狂的孔雀国王 第五场战斗比较简单,各位少侠只需集火主怪即可通关。在这场战斗中,玩家无法选中除了主怪以外的其他怪物,因此可以在战斗前更换全力或连善等宝宝,针对主怪集中火力,直接压低主怪血量。 战斗中出现的“冤魂”、“厉鬼”等小怪,会随主怪的血量下降,自动触发逃跑的机制。当主怪降低部分血量后,后排小怪会率先逃跑(基本上集火主怪1-2回合),前排三个小怪则会根据主怪血量下降的不同程度,分别逃跑。 除此之外,由于主怪必定一速,且会使用诡蝠之刑上诅咒状态,会导致大家在对其造成伤害的同时损失自身气血。因此,大家亦可准备晶清诀或水清诀等特技,及时解除异常状态,降低通关难度。 8、寻人、对话,继续推进任务流程 战斗胜利后,各位少侠需同孔雀国王、无相金蝉、弥勒对话,并传送至“舍离境”与财福童子、安福童子、寿福童子等对话,完成之后进入最终决战。 9、最终战,拯救被浊念侵蚀的无相金蝉 最终决战共有四轮战斗,且均为连续战斗(击败所有怪物后会自动进入下一轮)。因此,各位少侠一定要提前加满状态、储备愤怒。 第一轮战斗只有无相金蝉,血量较低,可轻松击倒。大家可以乘着这个机会加状态、起塔攒怒,等状态拉满后再击败怪物、进入第二轮战斗。 第二轮战斗共有4只怪物,这4只怪物分别对应了四种妄相,也是无相金蝉的四种执念,造就了无相金蝉的人格。其中人相会使用破血狂攻,众生相会使用封印法术,建议大家优先集火人相、众生相。若条件允许,可在本轮战斗结束前,提前使用“罗汉金钟”特技,为即将到来的第三轮战斗作好准备。 由于玩家在上一轮战斗中击败了无相的执念,无相被浊念侵蚀的精神得到了一定的净化,因此浊念溢出,无相金蝉也转变为了金蝉子。 金蝉子不能被选中,紫色小怪会使用雷霆万钧,伤害会法暴,这也是小编在上面建议少侠提前罗汉的原因。其中红色小怪会给主怪加血,需要注意的是:在此阶段,小编建议玩家尽快击杀红色浊念小怪,因为红色小怪在场上存活越久,给金蝉子回的血越多,下个阶段的无相金蝉总气血就越高(下个阶段的无相金蝉将继承本阶段金蝉子的血条)。 第四轮战斗只有无相金蝉。尽管玩家消灭了无相的所有浊念,但他却想起了自己过去的屈辱和目标,决心再次吸收和拥抱浊念的力量,与玩家全力一战。 无相金蝉每回合都有两次行动机会, 第一次会使用封印法术:释放技能“业力缠缚”,会封印一个玩家单位的技能。 第二次会使用群秒法术:释放技能“法灭”,一个秒10的大群秒,伤害较高。 因此,各位少侠一定要注意恢复、接好罗汉。击败主怪即可结束战斗。 10、任务即将结束,与弥勒谈论舍之证心 所有战斗结束后,大家只需同弥勒对话就能完成“人种袋之悟”。 值得一提的是,若是弥勒山弟子,与弥勒对话,还会触发不一样的对话彩蛋哦! 总的来说,“人种袋之悟”作为全新推出的神器任务,并没有复杂的解谜和冗长的跑图流程,整体任务体验流畅。主要难度集中在怪物的战斗机制上,但只要提前做好阵容搭配、备好对应特技,各位少侠都能顺利通关。 “人种袋之悟”和全新天命门派“弥勒山”的背景故事结合紧密,同时以“无相金蝉”为核心线索推进任务剧情的发展,让各位少侠进一步了解了“无相金蝉”隐秘的身世背景。 全新神器任务·起“人种袋之悟”已于2026年4月28日维护结束后全服放出,各位少侠快去挑战吧!后续小编将为各位少侠带来“人种袋之悟”更多的进阶攻略,大家拭目以待! 叶子猪梦幻西游玩家群:1群 325703083 (2000人),2群: 330102322 (千人);3群: 424986787 (游戏疑难解答);4群: 330518295 (商人物价);5群: 1063086037 (疑难解答);6群: 1045753197 (春心萌动);7群: 787195090 (活跃互动);8群: 720665628 (全民PK) [编辑:莫听雨]
|
本文仅代表发表厂商及作者观点,不代表叶子猪本身观点!

ID:youximhxy
群号:1045753197

























