梦幻西游畅玩服梦幻家园资料片:子女系统助战PK
|
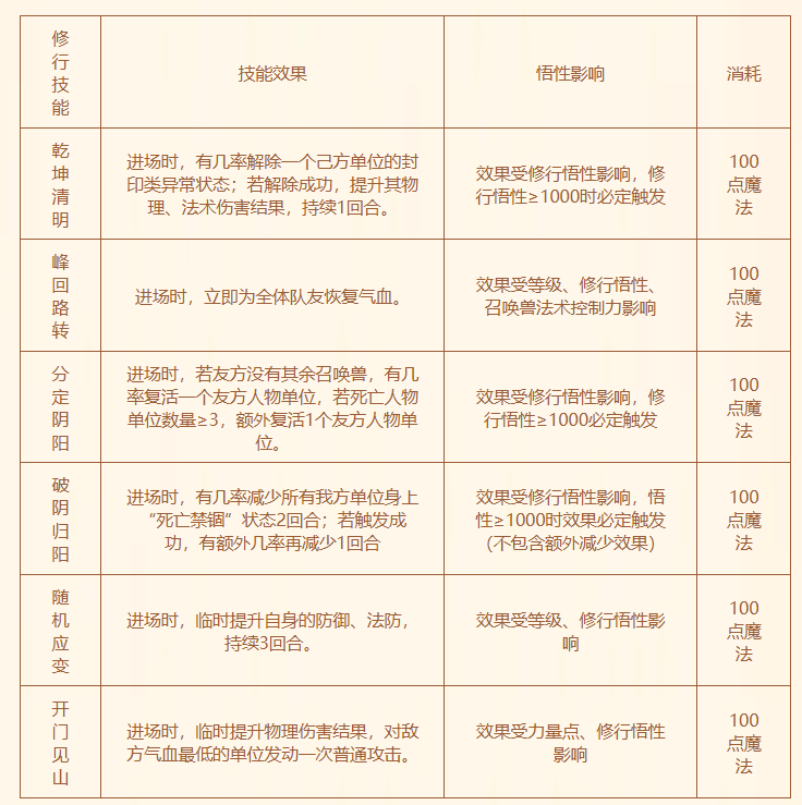
群英汇聚,美丽人生。《梦幻西游》电脑版畅玩服2026年春季资料片“梦幻家园”将于2026年3月17日维护后至3月24日8:00在部分服务器测试: 全新子女系统上线,从此行走三界,又多了一份眷恋与羁绊; 一、子女概况 全新子女系统 烟火红尘的长安城,你们共筑的不止是家园,更是一份血脉相承的温暖。行走三界,何不缔结一份更深的羁绊? 从咿呀学语到习武修法,你将陪伴子女成长,传授门派招式,共闯副本险境,收获三界惊叹。当灯火阑珊,一句软糯的“爹娘”便是烽火江湖中最柔软的归宿。 一个梦幻,多个选择。你将开启一个充满选择的子女系统,孕育属于你自己的仙缘宝宝。 开启条件 服务器开服天数≥90天,角色等级≥65级 基础规则 1、子女获得 夫妻玩家(好感度≥1000且等级≥65级),可组队给予管家“千年人参”,消耗200点体力并有30%的几率触发女主人怀孕。 单身/同袍玩家:等级≥65级的单身、同袍玩家,将“孤儿名册”给予马婆婆,等待5天后获得。 2、子女基本信息 性别:无论生育还是领养,性别均随机。 种族:单身/同袍玩家,可在领养时,选择自身种族或随机1个种族;夫妻玩家,子女跟随父亲或母亲的种族,可通过道具“祈福玉露”提升祈福种族的几率。姓名:父母可根据自身喜好,给孩子改名,改名费用为10万两金钱。 3、子女培养流程 待产期:使用“千年人参”怀孕、"孤儿名册”领养后,进入待产期。 待产期共计5天,夫妻玩家可通过散步、听曲、补品等逻辑加速获得。 幼年期:子女出生后,进入幼年期培养,培养子女的资质、门派、特殊技能。 幼年期共计14天,之后将自动成年。 成年期:成年期,可以培养子女的等级、属性点、技能和资质。 4、子女数量 夫妻玩家、同袍玩家:可获得至多4个子女,双方均可携带。 单身玩家:可获得至多2个子女 5、参战规则 子女成年后,方可出战,且每场战斗中最多召唤1个子女出战。若拥有多个子女,需在战斗前设置可参战的子女。 6、子女过继 若是无暇照顾子女,可选择两种过继方式: 1)过继给官府,子女无法找回,由官府领养照顾; 2)过继给玩家,暂时尚未开放,敬请期待。 二、子女获得 夫妻生育 1、获得子女 夫妻玩家(好感度≥1000且等级≥65级),可组队给予管家“千年人参”,消耗200点体力并有30%的几率触发女主人怀孕。 怀孕成功时,可通过管家处打开子女养育界面。 2、待产期培养 持续5天时间,玩家可进行以下养育工作加速子女成长: 3、子女接生 当成长度满时,夫妻双方可以组队寻找佣人,选择进入接生: 当生产进度达到10时,接生完成,接生期间: 1)母亲可以在疼痛值高的时候用力,加快生产进度,每一次用力都将增加疲劳度,疲劳度满则无法用力。 2)父亲可以根据稳婆的指引,完成任务并降低母亲的疲劳度。 接生完成后,夫妻双方获得幼年期的子女。 单身玩家、同袍玩家获得子女 1、获得子女 对于等级≥65级的单身玩家、同袍玩家,给予马婆婆道具“孤儿名册”0给予时,拥有两种方式定制子女的种族: 1)获得和领养者相同种族的子女 2)获得一个随机种族的子女 2、待产期 需等待5天即可获得幼年期的子女,5天后,将自动在玩家之家中获得1个子女。 其他说明 千年人参、孤儿名册均有有效期设定,超过有效期后无法使用并自动回收。 三、幼年期培养 培养方式 1、培养入口 通过与子女对话,选择“子女培养(幼年期),打开培养界面;也可以通过勾选“外置培养入口”"在游戏界面右侧快速打开培养界面: 2、培养天数 子女出生后进入幼年期,14天后,自动成年。 悟性培养 1、幼年期时,子女拥有武学、法术、心态、体质四种悟性,可通过悟性养成查看子女当前的永久悟性和临时悟性: 各项悟性初始为0,最大为100。 2、每过24小时,所有悟性发生变化: 1)如果临时悟性>永久悟性,则永久悟性+2; 2)临时悟性下降为前一天的50%; 3)特别的,对于体质悟性,永久悟性+2时需临时体质悟性>80。3、除此之外,玩家可以通过以下方式改变临时悟性和永久悟性: 1)给予玩具提升永久悟性,每日至多给予单个孩子3个玩具: 2)教导,消耗活力,提升子女某项临时悟性,每日至多进行8次教导。 3)喂养,提升子女的临时体质悟性。 子女拜师 1、子女出生8天后,即可进行拜师,拜师时,各项悟性要求如下: 2、拜师后,可完成14个子女师门任务,提升子女的两个悟性值。子女师门任务提供的悟性提升可突破100点悟性上限。 3、根据拜入的门派,子女成年后将会获得1个师门技能 特技学习 子女出生8天后,即可学习特殊技能,学习时需要消耗一本指定的特技技能书。 其他说明 1、子女拜师、子女师门任务、特技学习均需要在成年之前完成。 2、幼年期子女无法参战。 3、子女养育过程中,无法使用任何含交易锁的道具。 四、成年期培养 培养方式 通过与子女对话,选择“子女培养”,打开培养界面; 可选择外置培养入口,快速打开培养界面。 子女等级 1、子女的等级上限为玩家等级+10级且不超过160级。 2、子女等级受饱食度影响 1)每日0点时,将根据子女的饱食度调整子女的等级: 2)饱食度每日降低20点 3)领取照顾温饱任务,可以提升子女的饱食度,每日第一次完成饱食度任务时: a.子女将会孝敬一张绑定的门派临时符(技能等级=子女等级*0.6) b.对于奇遇门派的子女,将根据子女种族对应的门派,孝敬一张绑定的门派临时符(技能等级=子女等级*0.6) 潜力修行 1、成年期子女,可前往寻找马婆婆开启潜力修行任务。 领取时,消耗200点体力,并可根据自身培养路线,选择领取的任务类型: 2、每次修行任务,子女将获得一定的修行悟性。 3、完成全部潜力修行任务后,子女将会根据修行悟性,获得更多属性点和1个随机的修行技能,并解锁孩子的新造型。 4、修行技能列表: 5、如果对修行技能不满意,可以领取“重塑修行”任务,完成20环任务后,将随机更换一个修行技能。 奇遇修行任务 1、成年14天后的子女,若已经完成潜力修行,可以找马婆婆领取奇遇修行任务。 2、完成全部5次奇遇修行任务后,可获得: 1)50点属性点; 2)根据门派,某两项资质提升100点。 师门技能拓展 1、等级要求 等级≥80级的孩子可找到门派师傅学习第2个技能。 等级≥100级的孩子可找到门派师傅学习第3个技能。 2、成年期师门技能列表 召唤兽技能拓展 1、通过打书界面,选择给子女打书,可替换1个子女已经拥有的召唤兽技能,并有几率触发:额外获得一个召唤兽技能。 2、子女最多拥有4个召唤兽技能。 其他说明 1、子女养育过程中,无法使用任何含交易锁的道具。 2、当子女等级不足时,无法使用对应的门派技能。 叶子猪梦幻西游玩家群:1群 325703083 (2000人),2群: 330102322 (千人);3群: 424986787 (游戏疑难解答);4群: 330518295 (商人物价);5群: 1063086037 (疑难解答);6群: 1045753197 (春心萌动);7群: 787195090 (活跃互动);8群: 720665628 (全民PK) [编辑:百晓生]
|
本文仅代表发表厂商及作者观点,不代表叶子猪本身观点!

ID:youximhxy
群号:1045753197


















